业余举重应从技术动作和重量两方面进行考察。 我国当然没有这样的最低标准。 所谓的准入标准确实是一个比较模糊、难以界定的标准。 职业运动员的考核水平有明确的标准,这也与我国举重项目的职业体系有关。
邻国日本有一套业余运动员的考核标准,即“积分制举重竞技标准”。 原则上,运动员在举重比赛中按计分制得分必须达到85分以上,才有资格参加举重协会组织的比赛。 可以说是业余运动员的最低入门标准。
一般来说,我们会从几个方面来考察:
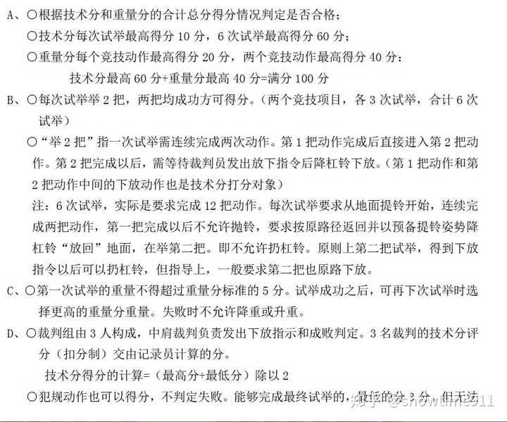
首先是技术,占总分的60%; 其次是权重,占总分的40%。
稍后将详细添加技术细节。 一般来说,首先要求运动员对举重的技术原理和原理有一定的了解。 他们大概知道举重是什么,根据技术原理,可以充分了解举重的技术素质和比赛规则。 。 在体重方面,是有一定要求的,但评价标准是有一定的力量基础,至少达到能够自己训练、受伤风险低的标准。 比赛分为挺举、抓举各3次尝试。 每次尝试需要连续两次动作且不扔铃。 为何如此坚决? 事实上,每个标准的细节都有其意义和目的。 这里我就不做过多的分析了。 例如,为什么要求进行连续动作,为什么要求不能控制投掷杠铃的动作并使其返回地面? 请你自己思考一下。 如果不能完全理解这些领域,入门肯定有很大差距。 所以总体来说,评分体系竞技标准是一套指导性的竞技标准。 既有检查的目的,又有培训指导的目的。 因此,用这个标准作为业余训练和业余比赛的要求是相对而言的。 考察竞争表现更合理、更有指导意义。
以下是《积分制举重比赛标准》的详细讲解(《积分制举重比赛大纲》译者:张霁)
《举重积分制竞技标准》
日本举重协会概要 日本举重协会概要 的翻译
译者:张骥时间:2019年12月29日
什么是计分制比赛:从预防受伤风险的角度来看,决定了运动员是否有学习和掌握正确姿势的能力。 不合格的运动员不能参加举重协会组织的一般举重比赛。





以下是《中国职业运动员考核等级标准》的详细解读
中国职业运动员的考核等级标准如下:
举重运动员技术等级标准

1. 国际运动员
凡符合下列条件的,均可申请国际运动员称号:
奥运会、青奥会、亚运会、世锦赛、世界杯、
世青赛、世青赛、国际举重联合会大奖赛、亚青赛、亚锦赛、亚洲室内运动会、亚青赛、中日韩运动会、中日韩邀请赛均达到成绩标准。
2. 运动员
凡符合下列条件的,均可申请运动员称号:
奥运会、青奥会、亚运会、世锦赛、世界杯、世界青年锦标赛、世界青年锦标赛、国际举重联合会大奖赛、亚洲青年运动会、亚洲锦标赛、亚洲室内运动会、亚洲青年锦标赛、中日韩运动会,中日韩邀请赛达到成绩标准,全运会、全国青年运动会、全国举重锦标赛、全国举重锦标赛、全国青年举重锦标赛、全国举重总决赛、全国U系列举重锦标赛达到成绩标准。
3、一级运动员
凡符合下列条件的,均可申请一级运动员称号:

全运会、全国青少年运动会、全国举重锦标赛、全国举重锦标赛、全国青少年举重锦标赛、全国举重总决赛、全国U系列举重锦标赛、综合运动会、锦标赛或由省(区、市)体育局主办的锦标赛取得成绩标准。
四、二级运动员
凡符合下列条件的,均可申请二级运动员称号:
全运会、全国青少年运动会、全国举重锦标赛、全国举重锦标赛、全国青少年举重锦标赛、全国举重总决赛、全国U系列举重锦标赛、综合运动会、锦标赛或由省(区、市)体育局主办的锦标赛取得成绩标准。
五、三级运动员
凡符合下列条件的,均可申请三级运动员称号:
全运会、全国青年运动会、全国举重锦标赛、全国举重锦标赛、全国青少年举重锦标赛、全国举重总决赛、全国U系列举重锦标赛、综合性运动会或省(区、市)体育局主办的锦标赛或锦标赛、市成绩单(地区、州、联赛)体育行政部门主办的综合性体育运动会或锦标赛的成绩标准。
六、绩效标准
(运动员在一场比赛中取得的总成绩):
版权声明:本文内容由互联网用户自发贡献,该文观点仅代表作者本人。本站仅提供信息存储空间服务,不拥有所有权,不承担相关法律责任。如发现本站有涉嫌抄袭侵权/违法违规的内容, 请联系本站,一经查实,本站将立刻删除。如若转载,请注明出处:https://shlianbanghg.cn/html/tiyuwenda/2408.html

